三棵树入选国家工信部2022年新一代信息技术与制造业融合发展试点示范名单
2022-11-14涂赢天下 编辑:涂赢天下
近日,国家工信部官网公示了“2022年新一代信息技术与制造业融合发展试点示范名单”。
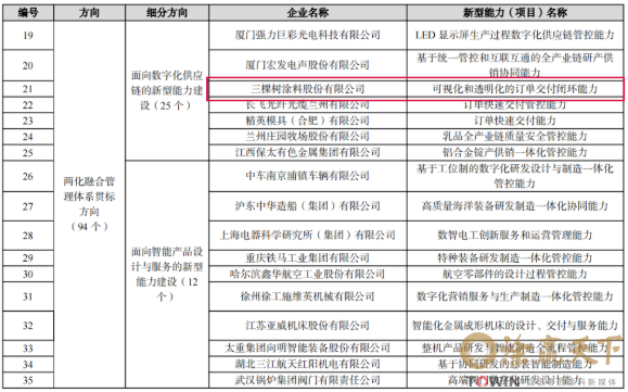
涂赢天下讯:近日,国家工信部官网公示了“2022年新一代信息技术与制造业融合发展试点示范名单”,三棵树涂料股份有限公司凭借数字化供应链的可视化和透明化的订单交付闭环能力入选。

★新一代信息技术与制造业融合发展试点示范项目是国家工信部围绕深化新一代信息技术与制造业融合发展,聚焦“数字领航”企业、两化融合管理体系贯标、特色专业型工业互联网平台等方向,遴选的试点示范项目,旨在探索形成可复制、可推广的新业态和新模式,为制造业数字化转型赋能。
作为中国首批两化融合体系贯标企业, 三棵树建立了强大的信息管理部门,根据“大、智、物、移、云”的互联网和IT技术发展趋势,围绕“数据重构商业,流量改写未来”的美好愿景,以降本增效、提升用户体验与粘性、赋能创新与变革为目标,不断升级围绕用户体验的供应链能交付力。构建了一套以“多快好省、绿色智造”的供应链共生林生态圈为宗旨,以工业4.0为标准,完善可视化、透明化的订单交付闭环。
三棵树按照纵向管控、横向打通思路,自主研发了营销客户管理(CRM),订单管理(报货),资源管理(SAP),生产管理(MES),仓储管理(WMS),物流管理(TMS)等系统集群,做到了数据不落地的数字化高速公路,使得数据无碍流转;同时以平台化思维搭建了订单的全生命周期管理体系,通过数据的打通,下钻,挖掘,真正做到了订单全流程的可视化和透明化。
通过以上系统的建设及覆盖,三棵树实现了采购、生产、存储、调拨、分拣、盘点、包装、配送等生产作业进行精确可视的数字化管理。再加以精益价值流为目标实现产线升级迭代,推行工艺标准化及工艺创新,构建涂料行业精益制造体系,以达到高效率、低成本、高质量、短交付的经营目标,提升产品品质及用户体验,真正实现“以用户为中心”的公司核心价值观。

三棵树总部生态园区-国家级绿色工厂
三棵树以大数据管理平台为信息支撑,加快绿色供应链与智能工厂布局,完成了福建、四川、天津、河南、安徽、河北、广东、湖北、江苏等全国性的工厂,通过建立完善的供应链网络规划策略,并以综合工厂为区域化中心,合理布局卫星工厂、专业工厂、联营工厂和百城仓,逐步构建多厂多仓全品类供应链网络。分布在全国的绿色生产基地传承了企业“道法自然”生态文化,拥有1个国家级绿色工厂、2个省级绿色工厂,被誉为醉美企业,每年吸引数万人走进三棵树交流。就在今年8月,央视网及三棵树品牌代言人武大靖走进三棵树醉美园区,体验三棵树园区的青草、绿树和碧水,了解道法自然文化,参观三棵树绿色生产线,感受绿色智能工厂的魅力。

四川、安徽生态园区-省级绿色工厂



