涂赢天下-涂料资源整合平台,欢迎您!

龙佰集团、中核钛白、惠云钛业、金浦钛业开启新一轮涨价

2022-11-14涂赢天下 编辑:涂赢天下

近日,龙佰集团、中核钛白、惠云钛业、金浦钛业开启了新一轮涨价。

涂赢天下讯:近日,龙佰集团、中核钛白、惠云钛业、金浦钛业开启了新一轮涨价。


image.png

需求不振压力下,近月来国内钛白粉价格整体维持低迷走势。这也是时隔约半年后,行业再度集中对价格进行调涨。

image.png

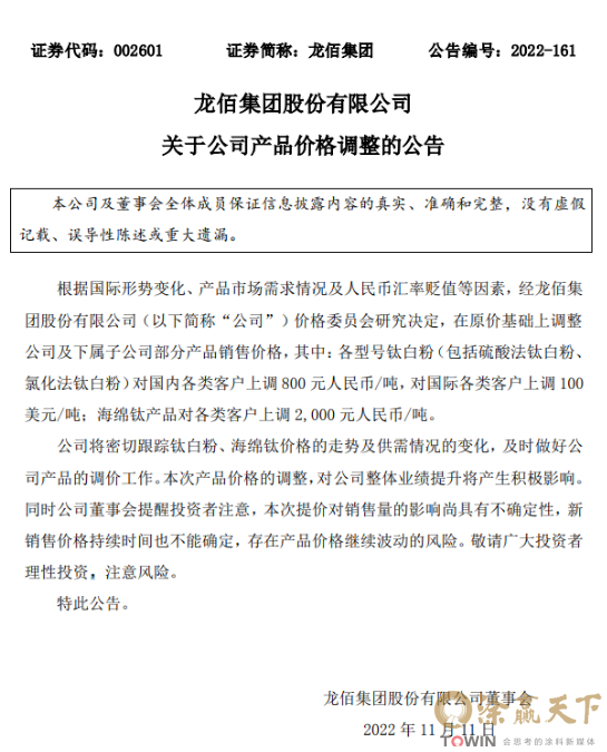
2022年11月11日,龙佰集团股份有限公司发布产品价格调整公告。根据国际形势变化、产品市场需求情况及人民币汇率贬值等因素,公司价格委员会研究决定,在原价基础上调整 公司及下属子公司部分产品销售价格,其中:各型号钛白粉(包括硫酸法钛白粉、 氯化法钛白粉)对国内各类客户上调800元人民币/吨,对国际各类客户上调100美元/吨;海绵钛产品对各类客户上调2000元人民币/吨。

image.png

2022年11月14日,中核华原钛白股份有限公司发布主营产品价格调整公告。根据近期国际形势、市场需求情况及人民币汇率变化等因素,公司价格委员会研究决定,自2022年11月13日起,全面上调公司各型号钛白粉销售价格。其中:国内客户销售价格上调800元人民币/吨,国际客户销售价格上调100美元/吨。

image.png

2022年11月11日,广东惠云钛业股份有限公司发布主营产品价格调整公告。 根据近期市场行情及实际情况,公司价格委员会研究决定从即日起,在现有钛白粉销售价格基础上,调整公司各型号钛白粉销售价格。其中:国内各类客户销售价格上调800元人民币/吨,国际各类客户出口价格上调100美元/吨。

image.png

2022年11月11日,金浦钛业股份有限公司发布主营产品价格调整公告。 鉴于近期钛白粉国际国内市场情况,结合公司实际,经公司价格委员会研究决定:自 2022年 11 月 11 日起,公司锐钛型和金红石型钛白粉销售价格在原价基础上,对国内各类客户上调 800 元人民币/吨,对国际各类客户上调 100美元/吨。

目前,全球钛白粉市场基本形成了科慕(Chemours)、康诺斯(Kronos Worldwide)、泛能诺(Venator)、特诺(Tronox)四大海外钛白粉企业,和龙佰集团、中核钛白两大中国钛白粉企业为主的格局。

截至11月11日,国内钛白粉均价为1.59万元/吨,相较今年的高位下跌约三成。

光大证券研报称,今年三季度,国内钛白粉市场受下游地产等行业开工不足影响,需求下行,而地缘政治危机和全球通胀推动下,原辅材料价格仍位于较高位置,挤压了钛白粉企业的盈利能力。

今年三季度,龙佰集团实现净利润9.07亿元,同比下降35.02%;中核钛白实现净利润0.8亿元,同比下降76.87%;金浦钛业净亏损0.18亿元,同比下降141.27%;惠云钛业净亏损0.22亿元,同比下降133.87%。

生意社数据显示,近两年,用于生产钛白粉的原材料钛精矿价格持续上扬。2020年初钛精矿为1350元/吨,今年初钛精矿已上涨至2220元/吨。截至今年11月11日,钛精矿价格仍维持2100元/吨的高位。


大家都爱看
钛白粉提价乏力,龙佰集团前三季度净利同比下降超34%钛白粉提价乏力,龙佰集团前三季度净利同比下降超34% 欧亚经济联盟对华钛白粉征五年反倾销税 龙头企业税率14.27%欧亚经济联盟对华钛白粉征五年反倾销税 龙头企业税率14.27%
查看更多热点新闻

登录 注册 退出

  • 昵称 (必填)
  • 验证码 点击我更换图片