关西涂料宣布稀释剂涨价,涨幅超50%
2026-04-03涂赢天下 编辑:涂赢天下
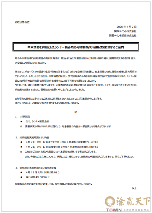
4月2日,关西涂料株式会社官宣稀释剂产品涨价通知。
涂赢天下讯:2026年4月2日,关西涂料株式会社官宣稀释剂产品涨价通知。
通知称,受中东地区局势持续紧张的影响,以原油、石油化工产品为代表的原材料市场及国际物流行业均面临严峻的经营环境,决定对旗下所有稀释剂产品按以下要求实施出货管控,并同步调整产品价格:
1、4月2日(周四)17时前接获的订单:以去年4月份的实际出货业绩为核算基准。
2、4月2日(周四)17时后接获的订单:以去年4月份的实际出货业绩为出货上限。
※ 对于此前已接获的订单,有可能根据实际情况提出调整要求;对于后续新订单,不排除将根据市场形势无法承接的可能。
自4月13日(周一)起出货的产品,统一执行新价格:
⚫ 在现有价格基础上上调50%及以上。




