2026年春节刚过,钛白粉、VAE乳液等核心原材料价格上调。
涂赢天下讯:2026年春节刚过,钛白粉、VAE乳液等核心原材料价格上调!
🔥一、钛白粉:氯化法产品领涨,国内普涨500元/吨
2026年1月底至2月下旬,多家钛白粉巨头相继宣布上调氯化法钛白粉售价,其中国内市场统一上调500元/吨,海外市场则上调70–100美元/吨。
✅ 潜江方圆钛白有限公司(2026.1.30生效)
自2026年1月30日起,金红石型钛白粉国内上调500元/吨,出口上调80美元/吨。

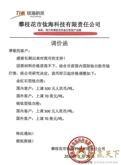
✅ 攀枝花市钛海科技有限责任公司(2026.1.28生效)
同步上调金红石型与锐钛型钛白粉,国内客户均上调500元/吨,国外客户上调70美元/吨。

✅ 宜宾天原海丰和泰有限公司(2026.2.25生效)
针对国内市场,不同牌号氯化法钛白粉销售价格上调500元/吨;国际市场同步上调100美元/吨。

✅ 中信钛业股份有限公司(2026.3.1生效)
CR系列氯化法钛白粉部分型号,国内上调500元/吨,海外上调100美元/吨。

✅ 山东祥海钛资源科技有限公司(2026.2.26生效)
氯化法钛白粉系列产品,国内客户上调500元/吨,国外客户上调100美元/吨。

💧二、VAE乳液:全系产品小幅普涨,虹石新材料率先行动
作为水性涂料助剂的重要成分,VAE乳液价格虽单次涨幅不大,但因其用量大、应用广,对整体成本影响不容忽视。
✅ 虹石(江苏)新材料科技有限公司(2026.2.24生效)
自2026年2月24日起,VAE乳液全系列产品在原价格基础上上涨100元/吨。

综上,春节后钛白粉、乳液等核心原料价格上调,涂料行业成本压力上升,市场进入成本驱动阶段。
来源:粉末涂料总站
连涨两轮!22家钛白粉企
巴斯夫、科思创、亨斯迈
欧亚经济联盟对华钛白粉
欧盟拟对中国钛白粉征收